Example 4.4

Example 4.4#

Simulation of a continuous-space Markov chain.

import numpy as np
import matplotlib.pyplot as plt

rng = np.random.default_rng(15)

# Note our system x_n = a x_{n-1} + noise
T = 1000
x = np.zeros(T)

x[0] = 100
a = 0.9

for t in range(1,T):
    x[t] = a * x[t-1] + rng.normal(0,1)

plt.plot(x)
plt.show()
../_images/6948b9d75d7e649ebf8149aa299aac6972b7bbbf6e466456f86283ff5af023b0.png

We can see that the chain starts from \(x_0 = 100\) but converges to its stationary measure. For some values \(a\), this may not hold. See the example below with \(a = 1\).

import numpy as np
import matplotlib.pyplot as plt

rng = np.random.default_rng(15)

# Note our system x_n = a x_{n-1} + noise
T = 100000
x = np.zeros(T)

x[0] = 100
a = 1

for t in range(1,T):
    x[t] = a * x[t-1] + rng.normal(0,1)

plt.plot(x)
plt.show()
../_images/5470d64a8e6c727d6caa882bb6d0dd15a1e7f10a6acfae4f08b425f3d0cb85ea.png

This chain will not converge anywhere.

Let us choose a different value of \(a\).

import numpy as np
import matplotlib.pyplot as plt

rng = np.random.default_rng(15)

# Note our system x_n = a x_{n-1} + noise
T = 100000
x = np.zeros(T)

x[0] = 100
a = 0.9

for t in range(1,T):
    x[t] = a * x[t-1] + rng.normal(0,1)

plt.plot(x)
plt.show()
../_images/a03a92aae1dad0341e714f9d8800108b396cefad65ae716e1dbdd8b83310b0d0.png

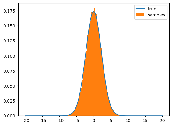
We can see that we can set burnin steps to \(200\) and treat the samples as independent from that point on. We also need to plot our density

\[\begin{align*} p_\star(x) = \mathcal{N}\left(x; 0, \frac{1}{1- a^2}\right) \end{align*}\]
def p(x, a):
    sig = np.sqrt(1 / (1 - a**2))
    return np.exp(-x**2 / (2 * sig**2)) / (np.sqrt(2 * np.pi) * sig)

burnin = 1000
# take samples after burnin
x_samples = x[burnin:]

# plot the density and histogram
xx = np.linspace(-20, 20, 1000)
plt.plot(xx, p(xx, a), label='true')
plt.hist(x_samples, density=True, bins=100, label='samples')
plt.legend()
plt.show()
../_images/8a20a4effb0bad3e980d65fc0afa0cab0e9747f4e9926e08ab6bcb5e6cbea86d.png

As can be seen from here, we kept the samples after \(200\) steps and plotted their histogram against the target density \(p_\star(x)\), which confirms that samples behave as if they are i.i.d samples from \(p_\star\) which means that the chain is at stationarity.