Example 2.1#

In what follows, we will implement inversion methods for sampling discrete and continuous distributions.

Discrete distributions#

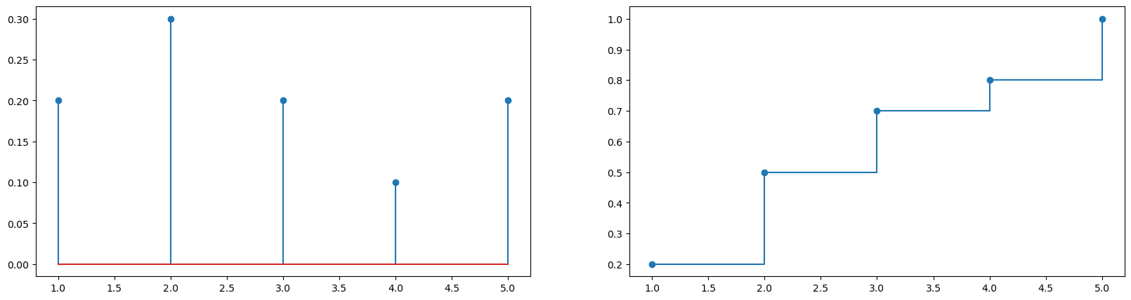
Example 2.1. We think of our discrete distribution very practically as a vector defined on a set of states. Let us define a probability mass function on the set \(\mathsf{S} = \{1, 2, 3, 4, 5\}\) as follows:

\[\begin{align*} \mathsf{w} = \begin{bmatrix} 0.2 & 0.3 & 0.2 & 0.1 & 0.2 \end{bmatrix} \end{align*}\]

Let us plot the PMF and CDF of this distribution.

import numpy as np
import matplotlib.pyplot as plt

w = np.array([0.2, 0.3, 0.2, 0.1, 0.2])
s = np.array([1, 2, 3, 4, 5])

def discrete_cdf(w):
    return np.cumsum(w)

cw = discrete_cdf(w)

def plot_discrete_cdf(w, cw):
    fig, ax = plt.subplots(1, 2, figsize=(20, 5))
    ax[0].stem(s, w)
    ax[1].plot(s, cw, 'o-', drawstyle='steps-post')
    plt.show()

plot_discrete_cdf(w, cw)
../_images/adf94103734532361329834fa4a93548fc01bf36da25a686ec84daed9ce4cb25.png

Next, we can implement the sampling method using the inverse. Let us implement the method first, then look into some animations.

import numpy as np
import matplotlib.pyplot as plt

rng = np.random.default_rng(4)

w = np.array([0.2, 0.3, 0.2, 0.1, 0.2])
s = np.array([1, 2, 3, 4, 5])

def discrete_cdf(w):
    return np.cumsum(w)

def sample(u, s, w): # discrete sampler for a uniform random variable u, states s and weights w
    cdf = discrete_cdf(w)
    sample_ind = np.argmax(cdf > u)
    return s[sample_ind]

fig, ax = plt.subplots(1, 2, figsize=(10, 5))
n = 2000
x = []
cw = discrete_cdf(w)
un = []

for n in range(n):
    u = rng.uniform(0, 1)
    un.append(u)
    sample_x = sample(u, s, w)
    x.append(sample_x)

    # the rest is for animation

# plot the pmf using the stem function and change the color of the markers and the line
markerline, stemlines, baseline = ax[0].stem(s, w, markerfmt='o', linefmt='r-')
ax[0].cla()
ax[0].hist(un, bins=10, density=True, color='k', alpha=1)
ax[0].set_title("Histogram of Uniform Random Variables")

ax[1].cla()
ax[1].stem(s, w, markerfmt='o', linefmt='r-')
ax[1].set_xlabel("s")
# plot a histogram centered on states s
ax[1].hist(x, bins=range(7), density=True, color='k', alpha=1, align='mid', width=0.1)
ax[1].set_xlim([0, 6])
ax[1].set_title("Histogram of Discrete Random Variables and PMF")
Text(0.5, 1.0, 'Histogram of Discrete Random Variables and PMF')
../_images/fbff517394fd6244f58039adc3f51757c19190b6868659d8e00fb8618b02ffdb.png

As we can see, with \(n = 2000\), the method samples from the correct distribution. Let us see below this process animated (the code is hidden as it has a lot of diversions from normal code for the sake of animation – but feel free to expand if you are curious!).

Animated discrete sampling#

It is important to visualise these processes to gain intuition. We will first below animate the discrete case, then the continuous case.

Hide code cell source
%matplotlib inline

import numpy as np
import matplotlib.pyplot as plt
from matplotlib.animation import FuncAnimation
from IPython.display import HTML, display

rng = np.random.default_rng(7)

w = np.array([0.2, 0.3, 0.2, 0.1, 0.2])
s = np.array([1, 2, 3, 4, 5])

def discrete_cdf(w):
    return np.cumsum(w)

def sample(u, s, w): # discrete sampler for a uniform random variable u, states s and weights w
    cdf = discrete_cdf(w)
    sample_ind = np.argmax(cdf > u)
    return s[sample_ind]

fig, ax = plt.subplots(2, 2, figsize=(10, 8))
n = 400
x = []
cw = discrete_cdf(w)
un = []

def update(i):
    global un, x
    u = rng.uniform(0, 1)
    un.append(u)
    sample_x = sample(u, s, w)
    x.append(sample_x)

    # the rest is for animation

    if i % 1 == 0:
        ax[0, 0].cla()
        # plot the pmf using the stem function and change the color of the markers and the line
        markerline, stemlines, baseline = ax[0, 0].stem(s, w, markerfmt='o', linefmt='r-')
        ax[0, 0].set_title("PMF")
        ax[0, 0].set_xlabel("s")
        # plot u in the y axis of ax[0, 1]
        ax[0, 1].cla()
        ax[0, 1].plot(s, cw, 'ro-', drawstyle='steps-post')
        ax[0, 1].set_title("Cumulative Distribution Function")
        ax[0, 1].set_xlabel("s")
        ax[0, 1].set_xlim([0, 6])
        ax[0, 1].set_ylim([0, 1])
        ax[0, 1].plot(0, u, c='k', marker='o', linestyle='none', markersize=10)
        ax[0, 1].plot(sample_x, u, c='k', marker='o', linestyle='none', markersize=10)
        ax[0, 1].plot([0, sample_x], [u, u], c=[0.8, 0, 0], linestyle='--')
        ax[0, 1].plot(sample_x, 0, c='k', marker='o', linestyle='none', markersize=10)

        ax[1, 0].cla()
        ax[1, 0].hist(un, bins=10, density=True, color='k', alpha=1)
        ax[1, 0].set_title("Histogram of Uniform Random Variables")

        ax[1, 1].cla()
        ax[1, 1].stem(s, w, markerfmt='o', linefmt='r-')
        ax[1, 1].set_xlabel("s")
        # plot a histogram centered on states s
        ax[1, 1].hist(x, bins=range(7), density=True, color='k', alpha=1, align='mid', width=0.1)
        ax[1, 1].set_xlim([0, 6])
        ax[1, 1].set_title("Histogram of Discrete Random Variables and PMF")


ani = FuncAnimation(fig, update, frames=n, repeat=False)
HTML(ani.to_jshtml())
Animation size has reached 20982113 bytes, exceeding the limit of 20971520.0. If you're sure you want a larger animation embedded, set the animation.embed_limit rc parameter to a larger value (in MB). This and further frames will be dropped.
../_images/ad8b04dc22c1fbdb7c8ad7c0d1193fb0f67f5105581081cef4b7239ace542b3c.png

One can see above the animation of uniform sample being sampled and going through the inverse of the CDF.